本網站使用cookies為您提供更好的用戶體驗。繼續使用本網站表示您同意我們的隱私權政策。
本網站最佳體驗為直向瀏覽 請垂直查看您的手機
新竹縣工業會logo
    CLOSE
  • 認識工業會
    • 回上一頁
    • 願景、使命及訓練政策
    • 組織架構
    • 理事監事團隊
    • 服務項目
    • 八大菁英組織
    • 加入工業會
    • 聯絡我們
    • 會員查詢
    • 場地說明與租借申請
      • 回上一頁
      • 場地介紹
      • 租借申請
  • 公告資訊
    • 回上一頁
    • 法規新知
    • 活動資訊
    • 法律諮詢
    • 其它消息
  • 課程資訊
    • 回上一頁
    • 講習課程
    • 產投課程
    • 免費課程
    • 合作推廣
    • 職業安全衛生教育訓練
    • 退費說明
  • 補助計畫
    • 回上一頁
    • 新竹縣政府
    • 經濟部國際貿易署
  • 下載專區
    • 回上一頁
    • 入會資訊下載
    • 其他表單下載
  • 友善連結
  • Copyright © 2017 MIRACLE

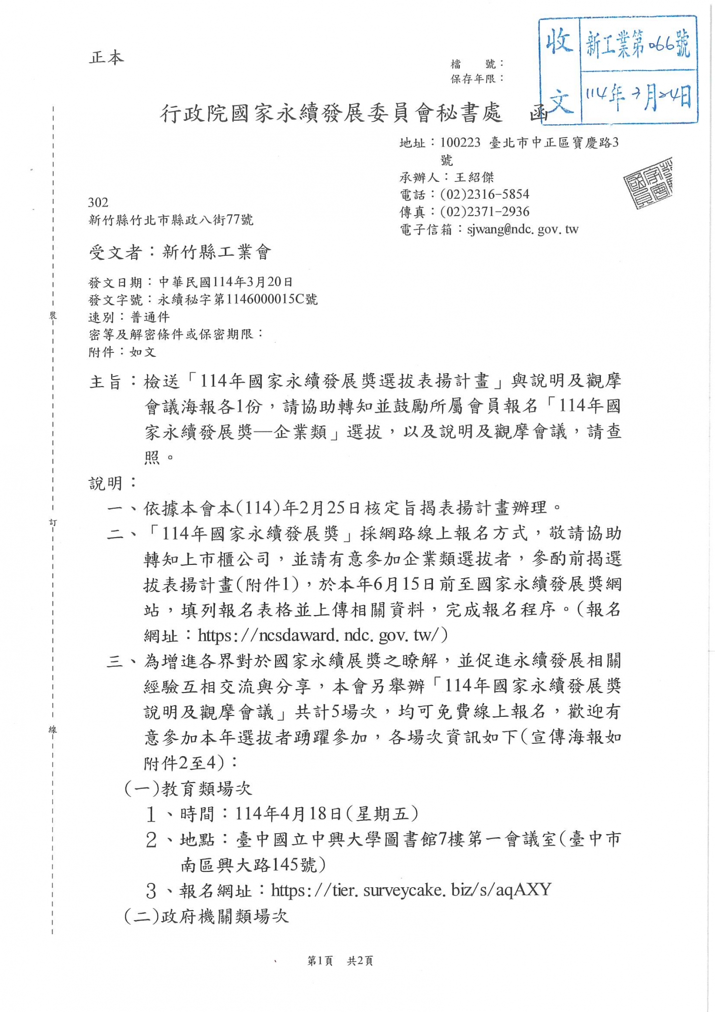
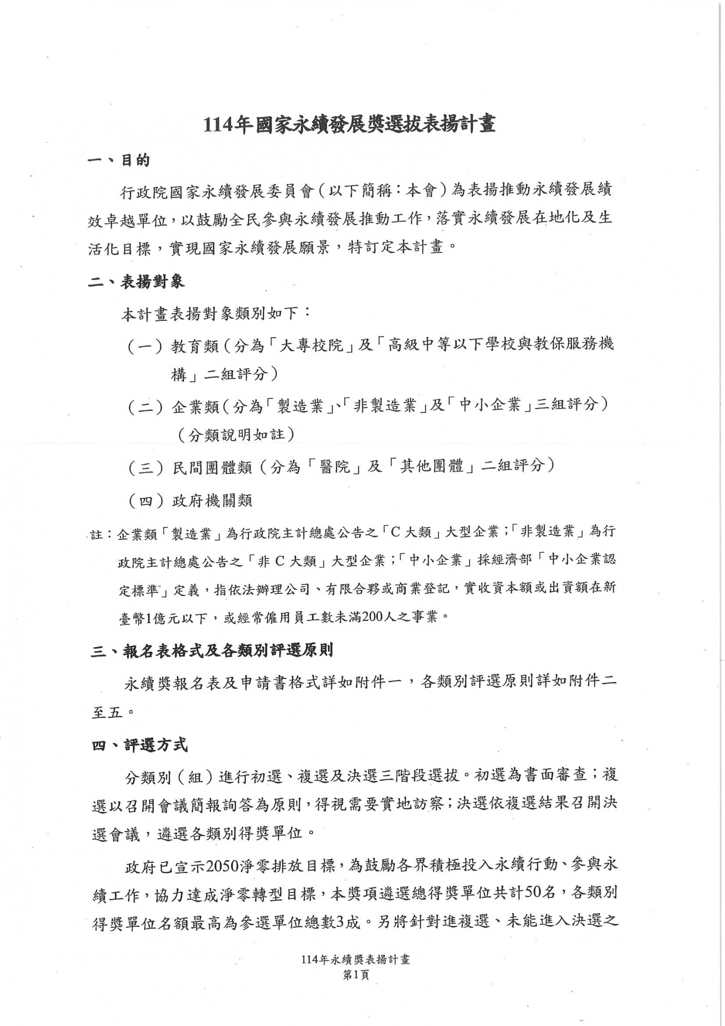
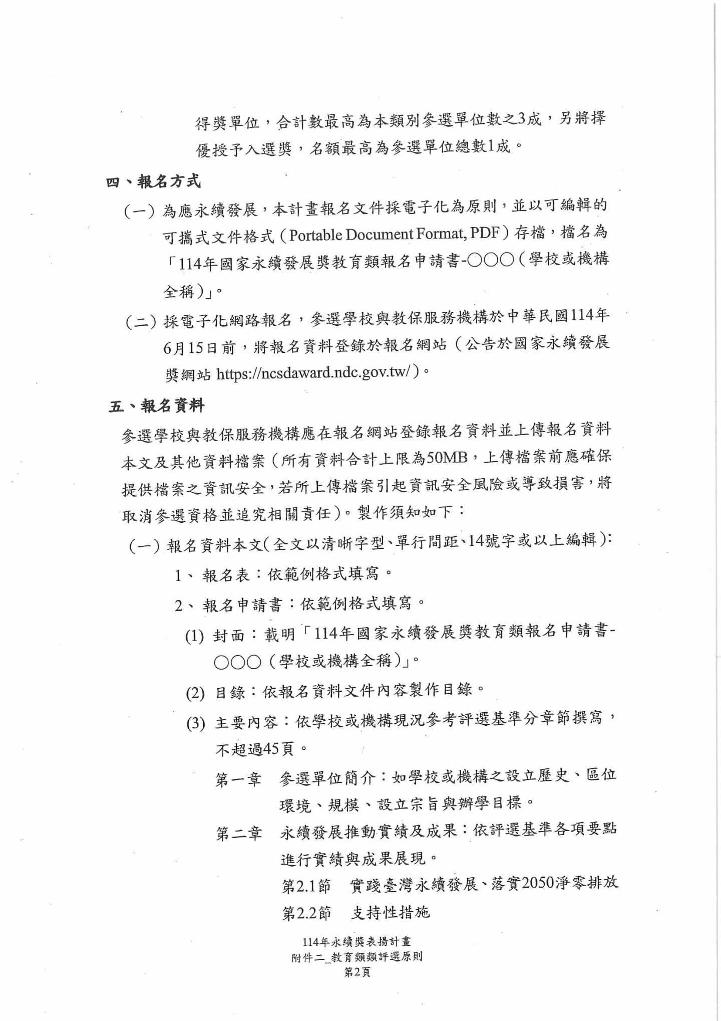
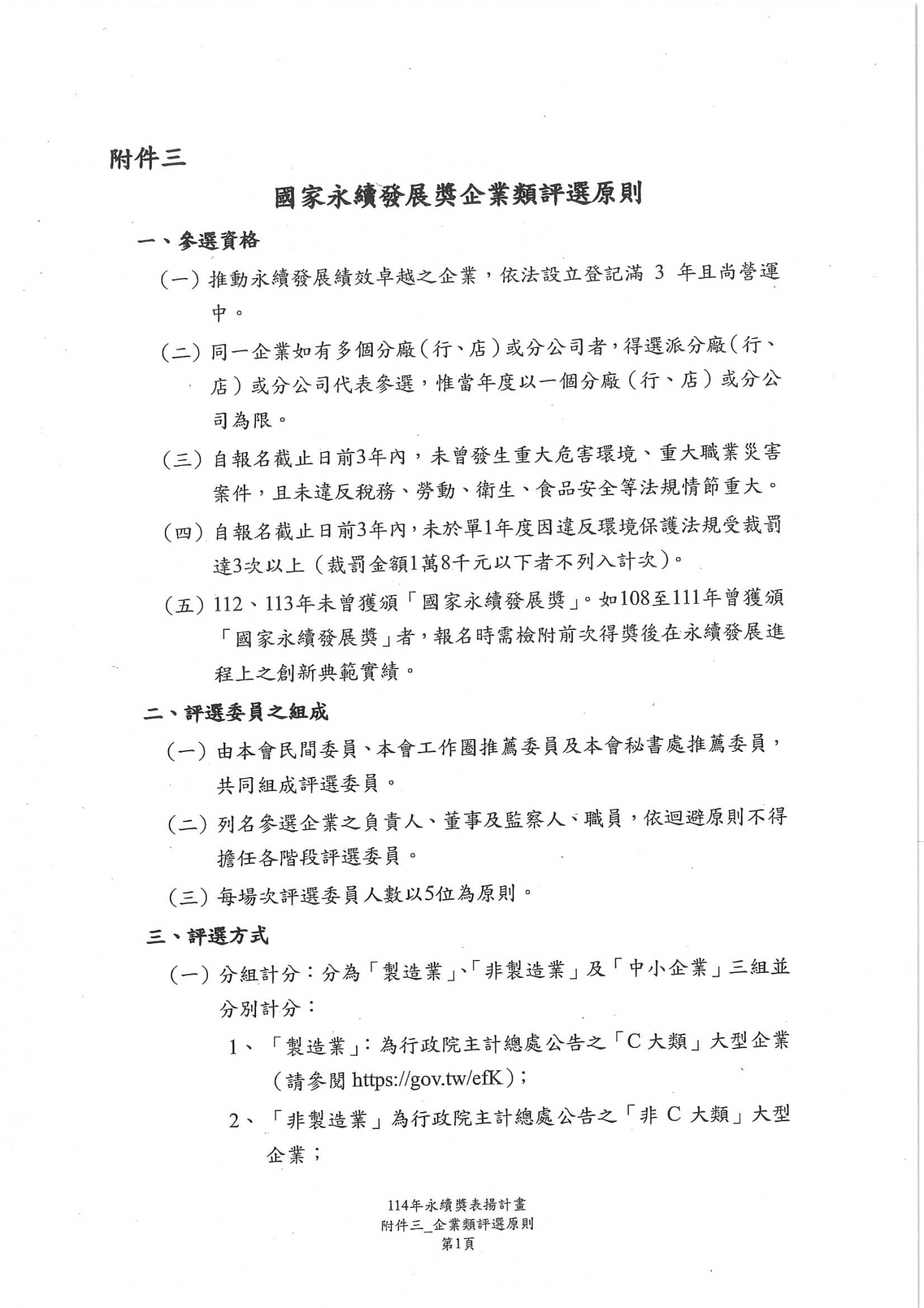
行政院國家永續發展委員會秘書處檢送「114年國家永續發展獎選拔表揚計畫」歡迎各相關企業工廠報名「114年國家永續發展獎—企業類」選拔,以及說明及觀摩會議(完整附件索取請洽新竹縣工業會)

  • 首頁
  • 公告資訊
  • 活動資訊
回上層
新竹縣工業會
  
地址:30268新竹縣竹北市縣政八街77號一樓
電話:03-5557234  傳真:
03-5514030
統編:47045844
聯絡信箱 : his12345@ms19.hinet.net
建議使用Chrome、Firefox、Safari最新版本瀏覽  隱私權政策
Designed by 米洛網頁設計